A sticky neuroscience problem gets a food additive solution

A Breakthrough in Brain Organoid Research
For years, scientists have sought new ways to study the human brain, particularly when it comes to understanding complex neurological conditions. One of the most promising approaches has been the use of human neural organoids—small, three-dimensional structures made from stem cells that mimic aspects of the brain. These models offer a unique way to investigate brain development and disorders without relying on traditional animal or human tissue samples.
The Stanford Brain Organogenesis Program has been at the forefront of this research. Since its inception as a Big Ideas in Neuroscience project in 2018, the program has brought together neuroscientists, chemists, engineers, and other experts to explore various aspects of brain function. Their work has focused on understanding the neural circuits involved in pain, identifying genes linked to neurodevelopmental disorders, and developing new methods for studying brain circuits.
Despite these advances, one major challenge has remained: scaling up the production of organoids. Researchers needed a way to create large numbers of uniform organoids to better understand brain development and test potential treatments. However, neural organoids often stick together during growth, making it difficult to maintain consistent size and shape across batches.
A Simple Solution to a Complex Problem
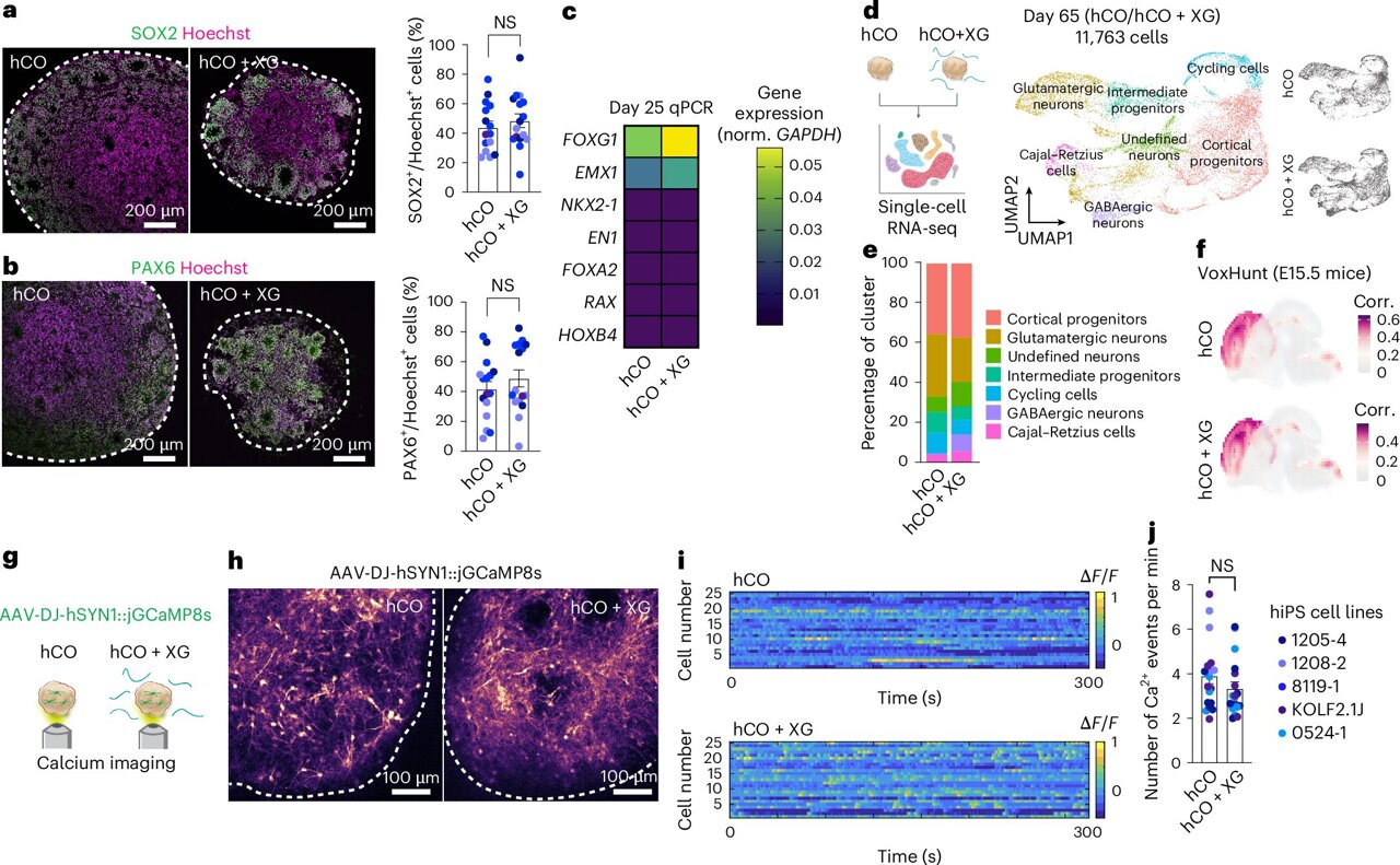
A team of neuroscientists and engineers led by Sergiu Pasca and Sarah Heilshorn has found an elegant solution to this issue. Their study, published in Nature Biomedical Engineering on June 27, reveals that adding xanthan gum—a common food additive—prevents organoids from fusing together. This simple addition allows researchers to produce thousands of organoids with uniform characteristics, significantly improving the efficiency of their experiments.
Pasca, the Bonnie Uytengsu and Family Director of the Stanford Brain Organogenesis Program, noted that the technique is not only effective but also widely accessible. "This, as with all of our methods, is open and freely accessible," he said. Many labs around the world have already adopted the approach, demonstrating its broad utility.
From Mythological Creatures to Scientific Breakthroughs
Pasca's journey into organoid research began over a decade ago when he developed a method to transform stem cells into three-dimensional neural tissues. In the early days, he could only produce a handful of these cultures, which he humorously named after mythological creatures. However, he quickly realized that to make meaningful discoveries about brain development and disorders, he needed to scale up his efforts.
To achieve this, Pasca collaborated with Karl Deisseroth, a bioengineer and neuroscientist, and formed an interdisciplinary team. The result was the Stanford Brain Organogenesis Program, which has since become a hub for innovative research.
One of the biggest challenges the team faced was the tendency of organoids to stick together. While this sometimes allowed for the creation of more complex structures called assembloids, it also made it difficult to produce large numbers of uniform organoids. To solve this, Pasca worked with Heilshorn, a materials engineer, to test various substances that could prevent adhesion.
After evaluating 23 different materials, they found that xanthan gum was the most effective. It not only kept organoids separate but also did so without affecting their development. This breakthrough opened the door to large-scale experimentation.
Real-World Applications
To demonstrate the potential of their technique, the team used it to address a pressing medical question: how to assess the safety of drugs for pregnant individuals and children. Because ethical concerns limit testing on these populations, doctors often hesitate to prescribe certain medications. Using their method, the team tested 298 FDA-approved drugs on 2,400 organoids, identifying several that could potentially harm brain development.
This experiment highlights the power of organoids in drug screening. As Pasca noted, "One single experimenter produced thousands of cortical organoids on their own and tested almost 300 drugs." The results show that organoids can be used efficiently to uncover potential side effects before drugs are administered to humans.
Looking Ahead
With this new technique, the Stanford Brain Organogenesis Program is now poised to tackle some of the most challenging neuropsychiatric disorders, including autism, epilepsy, and schizophrenia. Pasca emphasized the importance of scaling up research efforts. "Addressing those diseases is really important, but unless you scale up, there's no way to make a dent," he said.
As the field of organoid research continues to evolve, the use of xanthan gum represents a significant step forward. By making large-scale, uniform organoid production more accessible, scientists can accelerate their understanding of the brain and develop more effective treatments for neurological conditions.
Post a Comment for "A sticky neuroscience problem gets a food additive solution"
Post a Comment